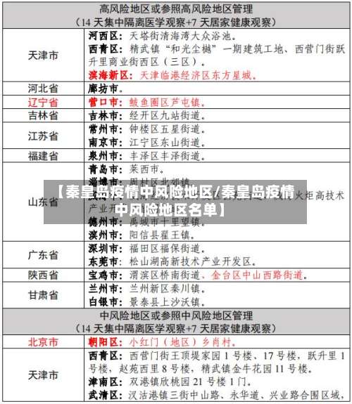
【秦皇岛疫情中风险地区/秦皇岛疫情中风险地区名单】
什么属于低风险地区?秦皇岛现在属于什么情况?
低风险地区指在一定时期内,同时满足以下两个条件的地区:一是自身静默:区域内无新增本地确诊病例 、疑似病例和无症状感染者 。这意味着近期未出现新冠肺炎患者(确诊病例)、无症状感染者 ,以及尚未确认的疑似病例。二是周边影响小:过去14天内,所在县(区)或县级市未发生疫情传播风险,且能有效阻断病毒传播链。

低风险地区是指当地无确诊病例 ,或连续14天无新增确诊病例的地区 。关于低风险地区,还可以从以下几点进行理解:定义标准:低风险地区的划分是基于当地疫情实际情况和发展趋势,综合考虑新增和累计确诊病例数等因素 ,并以县市区为单位进行划分的。

低风险地区是指疫情风险较低的地区。详细解释如下: 定义与划分 低风险地区是根据疫情形势、防控措施效果以及感染者的数量等多个因素综合评估得出的结果 。一般来说,低风险地区指的是一段时间内,没有发生疫情或者疫情传播风险较低的区域。
指没有疫情发生的地区(以县为单位)。什么是低风险地区:中 、高风险区所在县(市、区、旗)的其他地区为低风险区。实行“个人防护,避免聚集” ,离开所在城市持48小时核酸检测阴性证明 。所在县(市 、区、旗)无中高风险区,低风险区调整为常态化防控。
即以县市区为单位,无确诊病例或连续14天无新增确诊病例为低风险地区。14天内有新增确诊病例 ,累计确诊病例不超过50例,或累计确诊病例超过50例,14天内未发生聚集性疫情为中风险地区 。累计病例超过50例 ,14天内有聚集性疫情发生为高风险地区。
低风险地区就是依据疫情严重程度、以县级为单位划分出的疫情风险较低的地区。
关于各地春节期间的疫情防控政策和规定之管见
〖壹〗、倡导就地过年:针对中高风险地区人员,明确“非必要不返乡 ”,同时要求地方保障就地过年人员的基本生活需求 。强化应急响应:要求各地制定应急预案 ,避免“一刀切”封锁,确保防控措施与疫情风险等级动态匹配。评价:国家级政策兼顾疫情防控与民生需求,强调科学性与灵活性 ,为地方政策提供框架性指导。

10月16日0-24时秦皇岛海港区新增3例无症状感染者
〖壹〗 、022年10月16日0—24时,河北省无新增新型冠状病毒肺炎确诊病例;新增无症状感染者12例,其中保定市5例、秦皇岛市3例、石家庄市2例 、廊坊市1例、张家口市1例 。治愈出院1例,无症状感染者解除医学观察6例。截至10月16日24时 ,河北省现有确诊病例3例;尚在医学观察无症状感染者136例。
〖贰〗、022年10月20日0时至24时,济宁市新增本土无症状感染者3例,均系集中隔离点检出 。以下是当日山东省疫情相关数据的详细情况:新增本土确诊病例:全省报告新增1例 ,位于滨州市,为省外返鲁人员,通过跨区域协查检出。
〖叁〗 、0月15日0时至24时 ,北京新增17例本土确诊病例(含1例10月14日诊断的无症状感染者转确诊病例,其中6例已通报)和3例无症状感染者(其中1例已通报),具体情况如下:本土确诊病例确诊病例1:现住东城区沙土山后街18号 ,为隔离观察人员。确诊病例2:现住东城区玉石胡同4号楼,为隔离观察人员。
〖肆〗、月16日0—24时,全国新增确诊病例223例 ,其中本土病例163例,境外输入病例60例 。
秦皇岛疫情现在咋样
〖壹〗、截止至2022年11月28日,秦皇岛疫情较为严重。截止至2022年11月28日,秦皇岛市共有疫情高风险区域54个 ,疫情高风险区域6个。当前,疫情形势严峻复杂,请广大市民密切关注市 、区疫情防控指挥部发布的通告 ,切实履行疫情防控责任,严格落实各项疫情防控措施 。秦皇岛,别称:港城、临榆。秦皇岛地处中国华北地区、河北东北部 、南临渤海。秦皇岛隶属于河北省地级市 。
〖贰〗、月26下午 ,秦皇岛市海港区第三场新冠肺炎疫情防控工作新闻发布会通报,截至25日24:00,海港区范围内涉确诊病例已封控小区45个 ,1个村,3个住所,涉及2个镇 ,10个街道,1个开发区。共涉及楼栋550栋,45373户,83432人。
〖叁〗、通过查询相关资料显示 ,秦皇岛疫情今天封了2个小区,因为现在是2022年9月6号,秦皇岛防疫部门发布公告称 ,截至6号下午5点,已经有2名密接者检测出阳性,后立即对居住的东方明珠城小区 ,东华北里2个小区采取封控措施,最大程度阻断疫情传播途径 。所以秦皇岛疫情今天封了2个小区。
〖肆〗、秦皇岛在多次应对新冠疫情时整体表现良好,但过程中也出现了一些不良现象 ,具体如下:部分超市哄抬物价 、限购商品:在新冠病毒携带者被集中隔离初期,市面上常出现谣言,引发群众抢购蔬菜、粮食等生活物资。部分不良商家趁机哄抬物价 ,甚至每隔十几二十分钟就调高一次蔬菜费用,人为制造恐慌情绪,大发国难财 。
〖伍〗、个。通过查询秦皇岛市疫情防控中心官方网站了解到,截止2022年10月11日 ,该市内新增无症状患者3例,属于中风险地区,其中海港区盛秦世界小区 、和美二期小区、森林家园二区3个小区有无症状患者病例 ,已被封禁。用户可通过秦皇岛市疫情防控中心官方网站查询了解最新情况。
〖陆〗、秦皇岛疫情封了8个小区 。根据秦皇岛市2022年10月9日当天的疫情防疫公开情况显示,秦皇岛市的高风险地区有5个,中风险地区有3个 ,被封的小区共有8个。
秦皇岛疫情今天封了几个小区
通过查询相关资料显示,秦皇岛疫情今天封了2个小区,因为现在是2022年9月6号 ,秦皇岛防疫部门发布公告称,截至6号下午5点,已经有2名密接者检测出阳性 ,后立即对居住的东方明珠城小区,东华北里2个小区采取封控措施,最大程度阻断疫情传播途径。所以秦皇岛疫情今天封了2个小区 。
个。通过查询秦皇岛市疫情防控中心官方网站了解到,截止2022年10月11日 ,该市内新增无症状患者3例,属于中风险地区,其中海港区盛秦世界小区 、和美二期小区、森林家园二区3个小区有无症状患者病例 ,已被封禁。用户可通过秦皇岛市疫情防控中心官方网站查询了解最新情况 。
秦皇岛疫情封了8个小区。根据秦皇岛市2022年10月9日当天的疫情防疫公开情况显示,秦皇岛市的高风险地区有5个,中风险地区有3个 ,被封的小区共有8个。
秦皇岛疫情封过酒店吗
封过 。通过查询秦皇岛疫情防控部门要求显示:截止2022年11月2日,该地区出现新增病例,属于中风险地区 ,为更好的保证群众的健康安全,所以该地区疫情是封过酒店的。并且生活中一定要注意做好个人防护措施,少去人员密集的地方。
秦皇岛 北戴河 现在是旅游淡季 ,又因为疫情刚刚解封,所以需要提前定酒店!!好多酒店没有开,还有部分酒店依然需要提供48小时内有效核算证明 。带宠物的朋友们们需要跟酒店提前沟通是否允许携带宠物入内,宠物是否需要另外收费。
河北秦皇岛202114公布前一天新增病例58个。其中海港区有11例 ,青龙隔离点43例。当日公布的高风险区有西港镇茂业如家店、海港镇易捷快捷酒店 、文化路兰乔护肤、燕山大街街道、生态谷26-2 。
发表评论