北海最新疫情风险地区,北海最新疫情风险地区查询

广西北海连夜宣布全城解封,网友唱国歌放烟花庆祝!

广西北海于8月16日零时起全城解封 ,市民通过多种形式表达激动心情 ,同时不忘疫情防控 。解封消息与市民反应广西北海连夜宣布自8月16日零时起,全域中高风险地区解除,全城正式解封 。消息发布后 ,市民情绪高涨,通过多种方式表达喜悦:部分网友唱国歌 、放烟花 、放鞭炮庆祝,以传统喜庆形式释放压抑已久的情绪。

北海最新疫情风险地区,北海最新疫情风险地区查询-第1张图片

广西北海市银海区调整高、中风险区

〖壹〗 、天消除高风险区域;第4天动态调整区域管控。会议通报对北海市海城区委副书记苏矿峰、市卫健委主任唐岗予以免职 ,因其在疫情防控中履职不力 。派出自治区党委副书记刘小明带队的工作组强化北海指挥力量。北海市措施:北海市委书记蔡锦军表示将采取“一切必要手段 ”阻断传播链,尽快实现社会面清零。

北海最新疫情风险地区,北海最新疫情风险地区查询-第2张图片

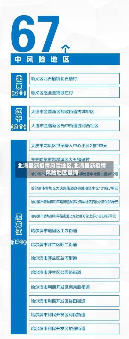
〖贰〗、北海没有中高风险地区 。根据相关信息查询显示广西北海不属于中高风险地区。截止2022年08月31日14时,北海暂无高中低风险地区 ,全域都是常态化防控区域。北海市位于广西南部 、北部湾东海岸,全市南北跨度114公里,东西跨度93公里 。

〖叁〗、风险区域划定与流动管控截至7月15日 ,北海市海城区已划定82个高风险区、66个中风险区,银海区 、合浦县、铁山港区也有病例分布。尽管人员流动数据未直接关联疫情传播,但高风险区的划定和跨区域流动可能增加疫情外溢风险 ,需结合流调溯源和防控措施综合研判。

〖肆〗、禁止红黄码的市内人员离开北海;精准划定一批高 、中风险区 ,全面做好社会面管控 。近来,北海市对高、中风险区实行严格的封控。

〖伍〗、北海市新冠肺炎疫情防控指挥部发布通知称,当前北海市疫情防控形势严峻复杂 ,隐性传播风险高。人员聚集和跨区域活动会增加疫情传播风险 。我市及时调整区域风险等级,将银海区人民医院激活为黄码医院,开通绿色通道 ,满足特殊人群就医需求 。

北海站是高风险地区吗

不是。北海火车站位于北海市北京路,是广西沿海城际铁路重要的客货运站。截止到2022年8月22日,根据北京市防疫政策规定:北海站没有中 、高风险区域 ,都是低风险地区 。

题主是否想询问 ”北海市是高风险地区吗“?不是。截止至2022年8月13日,通过查询相关资料显示,北海市的高风险地区已清零 ,但还有中风险区203个。北海市的市民在外出时仍需做好疫情防控措施,戴好口罩,与他人保持安全距离 。

截至近来 ,全国中高风险地区名单如下:高风险地区9个 ,中风险地区167个。

北海站概况北海站是中国铁路南宁局集团有限公司管辖的铁路车站,是邕北铁路 、钦北铁路的区段站,承担广西区内及跨省旅客运输任务。近来 ,北海站每天开行动车组43对余、普速列车2对,是北海市铁路交通的核心枢纽 。

北海有高铁站,即北海站。北海站位于广西壮族自治区北海市北京路与站前路交汇处 ,是一座重要的铁路客运车站。该站承担着众多列车的停靠、始发等任务,为北海市及周边地区居民的出行,以及外地游客前往北海旅游等提供了便利的铁路交通服务 。

发表评论