【望城疫情风险地区最新,望城 疫情】
长沙市望城区有没有疫情
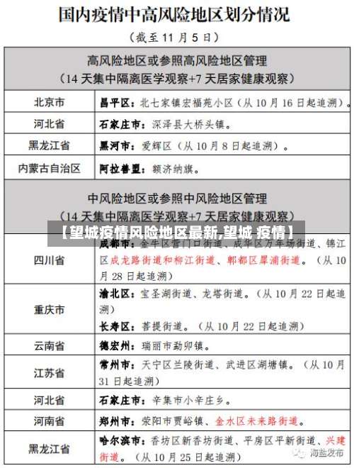
〖壹〗、通过查询相关资料显示 ,长沙望城区是有疫情。2022年9月3日0时-24时,长沙市新增确诊病例11例,望城新增1例 。根据病例报告医疗机构所在地统计:芙蓉区5例 、雨花区2例、长沙县1例、望城区1例 、开福区1例、岳麓区1例 ,新增重症病例2(均为原有住院病例)。

〖贰〗、有。通过查询长沙市望城区最新疫情风险等级了解到,截止2022年12月9日,长沙市望城区为中高风险地区 ,有疫情,群众出行应佩戴口罩,做好防护 。

〖叁〗 、芙蓉区、开福区、岳麓区 、雨花区、天心区、望城区、长沙县 、浏阳、宁乡。通过查询相关资料显示 ,2022年9月09日疫情最新通报通知通告报告疫情防控消息湖南长沙风险地区,芙蓉区、开福区 、岳麓区、雨花区、天心区 、望城区、长沙县、浏阳 、宁乡这些区域有疫情。
〖肆〗、望城区在重点人员中发现4例新冠病毒感染者 。具体情况如下:感染者1:李某龙,男,21岁 ,系11月27日外省来长人员。11月30日核酸检测阳性,近来该感染者已闭环转运至定点医院。感染者2:孟某,男 ,36岁,系11月28日外省来长人员 。11月30日核酸检测阳性,近来该感染者已闭环转运至定点医院。
〖伍〗、长沙市望城区发现1例无症状感染者 ,根据当前疫情防控子作需要,经专家组研判,自2022年10月30日起 ,在望城区划定中风险区丶低风险区。
〖陆〗 、有。2022年10月21日长沙望城区金新北路有疫情,新增无症状两例,确诊共9例 ,长沙为湖南省省会,是湖南省政治、经济、文化、交通 、科技、金融、信息中心 。它位于湖南省东部偏北,湘江下游和长浏盆地西缘。
2月11日长沙市疾控中心紧急提醒
月11日长沙市疾控中心针对当前疫情形势,对广大市民发布了紧急提醒 ,具体内容如下:主动报备行程 2022年1月25日以来有辽宁葫芦岛市旅居史的人员;2月7日以来有辽宁沈阳市 、江苏苏州市旅居史的人员;以及近14天内有中高风险区、封控管控区所在地市旅居史的来(返)长人员,需主动报备。
月3日张家界市疾控中心发布紧急提醒,针对近期国内多地新增新冠肺炎确诊病例的情况 ,提出以下防控措施:主动核酸检测:来自有本土病例发生地区所在省(自治区、直辖市)的入张返张人员,需持48小时内(以采样时间计算)新冠病毒核酸检测阴性证明,张家界市将查验该证明 。
持续电话联系与短信通知疾控中心在首次电话未接通后 ,会通过多次拨打电话尝试联系本人。若电话仍无法接通,工作人员会通过短信渠道发送通知,明确告知需配合的事项(如核酸检测 、流行病学调查等) ,并提醒及时回复或主动联系。短信内容通常包含疾控中心联系方式及紧急情况说明,确保信息覆盖不同场景 。
月3日长沙市疾控中心发布的健康提醒内容如下:近日郑州市报告多例新冠病毒本土感染者,其中郑州东站多名工作人员感染 ,郑州市采取了在全市主城区范围内开展多轮全员核酸检测、主城区内各党政机关等工作人员居家办公、全市人员非必要不离郑等措施。
对所有来自国内非疫情中高风险地区来衡返衡人员先查验健康码, 健康码为黄 、红码的一律实行14天集中隔离医学观察 和2次核酸检测;健康码为绿码的按照“愿检尽检 ”原则,鼓励进行核酸检测现在广州回湖南需要什么手续? 根据湖南省疾控中心近期发布紧急提醒 , 根据当前防疫政策 ,湖南省疾病预防控制中心温馨提示,所有入 (返)湘人员需持48小时内 核酸检测 阴性证明,并及时做好登记报备。
核酸检测与健康码管理:健康码为黄码者需做好防护 ,前往指定“黄码”检测点完成核酸检测;健康码为红码者需立即联系社区卫生服务中心,配合闭环转运和集中隔离 。

望城乌山公园为什么关闭
望城乌山公园关闭的原因主要是为了全面整治环境保护和提升游客体验。全面整治环境保护 环境问题凸显:随着游客数量的不断增加,望城乌山公园面临着一系列环境问题 ,如游客乱扔垃圾、随意涂鸦等,这些行为严重破坏了公园的生态环境和景观美观。
通过查询相关资料显示,望城乌山公园关闭是因为受疫情影响 。截止2022年10月21日 ,望城乌山公园地区属于中高风险地区,地区政府对该公园采取了封闭措施,所以望城乌山公园关闭是因为受疫情影响。
具体路线:主要公交线路及换乘方案 地铁与公交搭配:坐长沙地铁2号线到望城坡站(4号口出) ,换乘公交W204路到“乌山路口站”,步行约2公里到公园入口;坐地铁4号线到月亮岛西站(3号口出),换乘公交W167路到“乌山森林公园站 ”(部分班次终点),步行约800米入园。
长沙被誉为大自然氧吧的山峰是乌山 ,位于长沙市望城区的乌山森林公园内。具体介绍如下:自然景观与气势:乌山由几座连绵不绝的山峰相连而成,登顶后可见其气势宏伟 。园内植被茂密,空气清新 ,负氧离子含量高,是名副其实的“大自然氧吧”。
长沙疫情最新风险区的划分
〖壹〗、022年长沙全域为低风险地区,是否隔离取决于出发地风险情况及报备要求。具体如下:2022年长沙疫情最新数据消息长沙市在外地来长人员中发现1例新冠肺炎确诊病例 。该病例为54岁男性 ,3月16日从外地拼车抵长,活动轨迹涉及芙蓉区名汇达大厦 、市八医院东院区、五一华府宾馆等地。
〖贰〗、望城区、长沙县 、开福区、天心区、雨花区,为高风险地区。根据疫情防控工作要求可知 ,截至2022年12月7日,湖南省长沙市疫情最新风险区的划分是望城区 、长沙县、开福区、天心区 、雨花区,为高风险地区 ,其余地区为低风险 。
〖叁〗、近来长沙没有中高风险区,但都是低风险区。高危地区:一般指新冠肺炎确诊病例超过50例,14天内出现聚集性疫情;中度风险地区:14天内有新增确诊病例,新冠肺炎累计确诊病例不会超过50例;确诊病例50余例 ,14天内无聚集性疫情。
发表评论