福州疫情高发地区是哪里.福州地区疫情最新是低风险吗
从三明到福州有哪些地区的疫情较为严重
尤溪县:2022年10月29日 ,尤溪县在“落地检 ”中发现1例阳性人员,其轨迹覆盖西滨镇、福清市 、长乐区等多地。尤溪县作为三明与福州的交界区域,需警惕跨区域传播风险 ,建议出行前确认当地最新防控政策 。出行建议风险评估:从三明到福州的路线中,福州高风险区(如台江区)和三明近期有病例的沙县区、尤溪县风险较高,需优先规避。

会。通过查询疫情防控相关资料显示 ,人在三明福州突然有疫情会变黄码,阳性病例、密接和次密接人员 、封控区人员会被赋红码 。管控区人员、潜在风险人员、区域协查人员被赋黄码。但被赋码人员中可能存在误判。
三明属于低风险区,三明现在可以直接进入福州 ,出示健康码就行,不需要核酸检测 。
需要。2022年10月1日福州疫情防控指挥部发布通告,存在中高风险地区,其中根据三明疫情防控政策 ,进入本地需要携带48小时核酸检测报告,并且要主动向社区(村组) 、单位报告,配合做好排查、居家健康监测或集中隔离、核酸检测等工作。
从福州开车到三明尤溪大约需要4小时 ,总距离为151公里 。以下是关于这一行程的详细说明:行驶时间与距离根据现有数据,福州至三明尤溪的直线距离为151公里,若选取高速公路或主要干道行驶 ,实际行驶里程可能因路线选取略有差异,但总耗时通常稳定在4小时左右。

为何福州马尾区疫情严重
境外输入病例。通过查询福州疫情防控办公室了解到,福州马尾区疫情严重是因为境外输入病例 ,马尾区是福建省福州市辖区,地处我国东南沿海 、闽江下游北岸,距闽江口17海里 ,是福建省的军商要港,福州的水上门户。
福建马尾区出现疫情,感染者的身体出现了感冒,发烧 ,流鼻涕等新冠肺炎典型症状,近来这名男子已被隔离管理,正在积极接受治疗 。疫情防控工作必须要引起重视 ,只有提高防范意识,做好个人防护,才可以更好的保障自己和家人的生命安全 ,在福建马尾区出现的这次疫情中,这名男子出现了新冠肺炎的典型症状。
福州住宅库存突破600万平方米,进入历史高点 ,面临难卖困局。库存激增的拐点出现在2019年10月,主要集中在晋安区、仓山区、马尾区,原因包括土地供应集中、新建项目入市 、购买力透支等 。安置型商品房政策成为消化库存的重要手段。
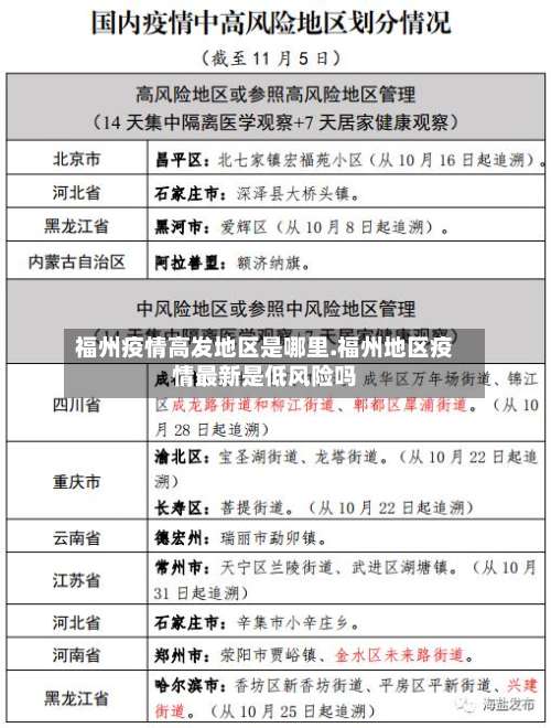
截止于2022年10月29日12时起 ,福州区划定2个疫情防控中风险区。魁岐佳园区域:北至玉藻路,南至魁岐路,西至船政路,东至林浦渠 。
日 ,马尾区在对集中隔离人员核酸检测中发现1例初筛阳性,系马尾区已通告的无症状感染者的密切接触者。24日,仓山区在对隔离管控人群核酸检测中 ,发现7例初筛阳性,经福州市疾控中心复核为阳性。23日,台江区在对集中隔离人员核酸检测中 ,发现4例初筛阳性,经市疾控中心复核为阳性 。
新增病例2:戴某,女 ,现地址上海市静安区,美国输入病例。乘坐MF850从纽约至福州航班,抵达长乐入境。长乐机场海关对其采集咽拭子检测 ,报告新冠病毒核酸检测结果阳性,期间出现症状,综合流行病学史、临床症状、实验室检测和影像学检查等,诊断为境外输入新冠肺炎确诊病例 。许某 ,男,泉州籍。
福州是中高风险地区吗?
不属于中高风险地区,属于低风险区域 ,截止近来,福建无中高风险。均为低风险地区。
福州市整体上说,不是中 、高风险区 。但有的地方是存在中、高风险区的。具体 ,福州市政府每天的疫情新闻发布会的通报中都有说明。当然,风险区的划定是动态变化的 。请关注当日发布的疫情通报。
不是。中高风险等级地区指中风险区和高风险区 。高风险区一般为病例和无症状感染者居住地,以及活动频繁且疫情传播风险较高的工作地和活动地等区域;中风险区一般为病例和无症状感染者停留和活动一定时间 ,且可能具有疫情传播风险的工作地和活动地等区域。
福建福州近来出入政策较为严格,但并非完全不能出入。以下是关于福州当前出入政策的详细说明:离开福州:中高风险地区人员:严控出福州,非必要不离榕 。其他人员:乘汽车、火车 、飞机等离开福州 ,以及搭乘地铁、公交等公共交通,需持48小时内核酸检测阴性证明。
福建福州:中、高风险地区人员倡议不返乡,若返乡需要定点集中隔离14日;低风险地区人员来福州只需要提供健康码绿码。 江西南昌:中 、高风险地区人员,需要手机关注南昌发布 ,注册后凭健康码出行;同时需要提供7天内核酸阴性证明,并提前向社区报备;低风险地区人员只需要健康码绿码、手机报备即可通行 。
福州大学将学生返校分为“暂缓返校、正常返校”两大类,以下几类学生需暂缓返校:返校前居住地处于中高风险地区或重点关注地区“入(返)榕需14天自我健康监测的区域范围”的(详见福州市卫健委公告相关一览表)。返校前14日 ,本人或共同居住者有涉疫地区旅居史 、密接史、接触史的。
现在福建福州疫情是什么风险等级?
〖壹〗、台海网3月1日讯 据福州卫健委消息 根据国家和我省应对新冠肺炎疫情分区分级管理要求,并结合福州市疫情特点,落实科学精准防控 ,将福州市各县(市)区划分为低风险地区、中风险地区(零星散发疫情区 、一般疫情区和较多病例疫情区)、高风险地区等三大类并动态更新。
〖贰〗、福建福州现在有1个低风险地区;有2个中风险地区 。疫情风险区等级划分的标准:高风险地区:一般是指累计新冠病例超过了50例,同时〖Fourteen〗 、天内是有聚集性疫情发生。
〖叁〗、通过查询相关资料:截止11月7日福州新增8个中高风险区,部分区域降低风险等级。福州市晋安、仓山 、闽侯发布最新通告 ,调整部分区域新冠肺炎疫情防控风险等级 。同时,晋安区新增1个高风险区、1个中风险区,仓山区新增3个高风险区、3个中风险区。
〖肆〗 、近来两地都是低风险地区 ,可以自由出入。风险等级评估是依据国务院应对新型冠状病毒感染肺炎疫情联防联控机制相关法律规定中的风险划定标准,即以县市区为单位,无确诊病例或连续14天无新增确诊病例为低风险地区 。
福州五四北有没有疫情发生
有。通过查询百度地图显示,五四北路位于福州市晋安区。通过查询福建省福州市疫情防控办公室显示 ,截止到2022年11月12日,福州市晋安区为高风险地区 。有疫情发生。应减少出门,做好疫情防控措施。
福州五四北房价跌幅显著 ,以绿城柳岸晓风为例,费用从开盘31500元/平米降至近来20000元/平米,跌幅达10000元/平米 ,当前费用已接近楼面价,且包含精装修和车位等优惠,可视为费用底部区间 。 以下为详细分析:费用变化情况开盘费用:绿城柳岸晓风于2019年7月开盘 ,首批费用为31500元/平米。
福州五四北好。环境方面。福州五四北福州三环,空间宽阔,空气清新 ,有专门打扫卫生的保洁,每天按时打扫,高新区环境狭小 。交通方面。福州五四北地处市中心,地理位置优越 ,附近有地铁站,交通便利,高新区位于城区 ,交通拥堵,附近没有地铁。
综上所述,福州五四北是一个具有地理位置优越、生活配套设施完善、房价和经济发展潜力高以及社区氛围良好的区域 。对于想要在福州安家落户的人来说 ,五四北是一个值得考虑的区域。
发表评论